

文|夏凡捷 李家俊
美以伊战争升级,全球逐步定价战争长期化风险。本轮牛市流动性核心逻辑面临挑战,市场面临从涨估值到赚业绩的转型阵痛,或将面临一段较长的震荡盘整期。行业配置上看好高油价受益、现金流稳定的防御性品种和易被错杀的确定性成长三个方向。重点关注板块包括:煤化工、新能源(风光锂电)、储能、核电、电网、煤炭、水电、AI(涨价链、缺电链)等。
点击小程序查看报告原文 ]article_adlist-->
美以伊战争:战争升级,影响深远
在对伊朗高层暗杀和相互攻击能源关键设施后,双方已经进入报复与反报复的“漩涡”之中,战争再度升级进入新阶段。战争对经济的冲击已经显现,全球油价大幅飙升,位于中东的阿曼原油现货一度突破166美元/桶。根据Polymarket的预测数据,4月底之前停火概率仅37%,战火持续到下半年的概率也达到36%。全球市场都将逐步定价战争的长期化。
即使中东战火停歇,世界已经改变。相比战前全球原油价格中枢或已永久性上移。几个确定性的可能包括:1)能源价格高企,推动全球通胀预期,美联储降息预期出现大幅调整,冲击全球资本市场定价。2)能源短缺对部分国家的工业生产造成冲击,我国则有望获得相对优势,进一步巩固在全球制造业的优势地位。3)新能源发电、储能与核电产业有望加速发展,中国新能源正以全产业链优势获得全球青睐。4)能源价格如果长期高企将对全球消费造成抑制,可能从正反两个方面影响我国外需。
A股重思考:当前位置和后续方向
短期视角:考虑到情绪指数的快速下滑和美以伊战争持续升级的风险,预计指数将进一步向下寻找支撑,建议短期控制仓位、多看少动,等待反弹时点。
长期视角:多数宽基指数处于估值高位,权益资产性价比偏低。AIAE指标表明当前市场上涨动能已经透支,市场或将面临一段较长的震荡盘整期。
后市展望:当前,由于美以伊战争的爆发和持续升级,弱美元假设面临挑战,高油价环境下美联储降息预期大幅转变,因此,此前持续驱动本轮牛市的核心动能遭遇削弱。正如我们此前在年度策略展望中指出的,牛市下半场,市场将从涨估值转向涨业绩(消化估值)。如果业绩增长预期仍然良好,A股牛市就有望持续。不过在增长预期确认之前,市场将面临从涨估值到赚业绩的转型阵痛期。
行业再布局:应对全球变局的三条思路
全球能源价格大幅上涨,消费受到抑制的背景下,可能明显受损的方向包括:高估值板块、高能耗(油耗)行业、需求抑制成本上行行业。
看好三个方向:1)受益于霍尔木兹海峡封闭和长期高油价的行业,如:煤化工、新能源、储能、核电、电网;2)现金流稳定的防御性品种,如:煤炭和水电;3)易被错杀的确定性成长,如AI涨价链、缺电链。

美以伊战争:战争升级,影响深远
战争升级,走向长期化
本周是美以伊战争进一步扩大和升级的一周,一些重大事件解读如下:
3月18日晚伊朗最高国家安全委员会秘书拉里贾尼被以色列定点清除。这意味着伊朗将缺少能够整合并代表各方势力,进行对外谈判的关键高层人物。即使伊朗部分势力倾向谈判而非战争,也难以协调强硬派势力执行谈判。
3月18日,伊朗南帕尔斯天然气田遭以色列袭击。该气田横跨卡塔尔与伊朗水域,是伊朗天然气产业的关键支柱。随后伊朗宣布将针对沙特、阿联酋和卡塔尔的石油及天然气设施进行打击。这些袭击标志着冲突已从最初针对以色列和美军基地的导弹行动,升级为针对能源部门的打击。
3月19日,美国战争部请求白宫批准一项总额超过2000亿美元的拨款申请,用于针对伊朗的军事行动。此前,第31海军陆战队远征部队(约2500人)搭载“的黎波里”号两栖攻击舰已经离开日本基地,前往中东。3月18日至19日,“拳师”号两栖攻击舰从美国加利福尼亚州圣迭戈海军基地紧急启航,搭载第11海军陆战队远征部队(约2500名陆战队员),全速穿越太平洋奔赴中东,预计4月初抵达战区。这或将预示着美国战争部正在为长期和大规模战争做准备。
可以看到,在对伊朗高层暗杀和相互攻击能源关键设施后,双方已经进入报复与反报复的“漩涡”之中,战争再度升级进入新阶段。

战争对经济的冲击已经显现,全球油价大幅飙升,不过涨幅各不相同,期货价格上涨落后于现货,大西洋两岸油价则远远落后于中东。本周美国WTI原油现货价格升至98美元/桶,英国布伦特原油现货价格升至117美元/桶(期货价格为104美元/桶),而位于中东的阿曼原油现货一度突破166美元/桶(最新约为158美元/桶)。美欧长期形成的战略储备和商业库存掩盖了中东的原油短缺,缓解了大西洋两岸的紧张情绪。不过亚洲国家如东南亚地区、印度、韩国、日本等首当其冲遭受了油气短缺的冲击,现货成本高企的情况下,部分需求正在退出市场。中国则凭借充足的战略储备、多元化的原油进口来源和领先的电气化转型受到的冲击较小(详见上周策略周观察,本文不再赘述)。未来,如果霍尔木兹海峡持续封堵,随着现有库存逐步消耗,全球油价都将向中东现货油价靠拢。

那么市场有没有认识到战争的长期化呢?我们参考美国博彩网站Polymarket的预测数据,可以看到,目前市场预测3月底之前停火的概率不到7%,4月底之前停火概率仅37%,战火持续到下半年的概率也达到36%。我们认为,全球市场都将逐步定价战争的长期化。



中东战火即使停歇,世界已经改变
前文我们描述了油价飙升的情景、战争持续的可能,下面我们考虑另一个可能性或许较小的情景,如果战火停歇,全球经济会如何反映?周五盘后,特朗普在社交媒体“真实社交”发文称,美方正考虑逐步降级在中东针对伊朗政权所开展的各项重大军事行动,并表示已非常接近实现既定目标。这会是一次新的“TACO时刻”吗?(即Trump Always Chickens Out)
相比战火停歇,另一个推动油价下行的更有可能的情况是伊朗收取保护费,允许友好国家的油轮通过。目前伊朗已经通过外交谈判的方式,允许了两艘印度籍船只通过,也考虑“暂时”允许日本船只通过霍尔木兹海峡。无论是外交谈判还是“保护费”常态化,霍尔木兹海峡重新获得通航能力,有望缓解全球市场能源危机。
我们认为,无论是何种情景下全球能源危机有所缓解,即使中东战火停歇,世界已经改变。相比战前全球原油价格中枢或已永久性上移,战后油价也难以回到战前60美元/桶的中枢位置。原因如下:
需求因素:全球油气库存亟待补充,美国、日本等国已经开始释放原油战略储备,战后需要回补库存。各国甚至还将考虑提升战略储备水平,进一步扩大需求。另外,欧洲刚刚经历了冬季天然气的大规模消耗,现在也同样处于补库需求期。
供给因素:战争波及卡塔尔、沙特阿拉伯、科威特、巴林及阿联酋等多个海湾国家,对石油天然气生产、炼化、运输设施造成了巨大破坏,例如卡塔尔拉斯拉凡工业城拥有包括全球最大液化天然气工厂在内的多座设施,液化天然气产能约占全球供应量的五分之一,但战争已导致多条生产线受损,生产陷入停滞,卡塔尔17%的液化天然气出口产能已经瘫痪。即使战争停歇,油气生产设施的破坏也难以迅速恢复,考虑到中东海湾国家是世界石油生产成本最低的地区之一,这意味着未来数年油气价格中枢将明显上升。
运输因素:即使霍尔木兹海峡有限恢复,或原油通过运输管道绕道红海运出,战争保险费用、伊朗收取的保护费、油轮绕道运输成本都将推动石油运输价格的上涨。成为推升油气成本的另一关键因素。
因此,虽然战争的走向仍充满诸多变数,但我们可以从中提取几个确定性的方向:
能源价格高企,推动全球通胀预期,尤其是美国CPI与油价关联紧密,美国通胀正面临二次上行风险,美联储降息预期出现大幅调整,冲击全球资本市场定价。
能源短缺对部分东南亚和东亚国家的工业生产造成冲击,我国则有望凭借充裕的原油战略储备和多元化的能源供应体系大幅度避免能源危机的冲击,获得相对优势,进一步巩固在全球制造业的优势地位。

化肥短缺和价格上涨或将导致全球粮食减产,非洲地区饥荒更为严重,并带来新的战乱风险。
新能源发电、储能与核电产业有望加速发展。回顾第一次和第二次石油危机历史,化石能源短缺在全球范围内推动了能源来源多元化、新能源和节能技术和产业的高速发展。第一次石油危机期间,全球核电产业迎来发展高峰,而今年3月10日,中国宣布加入《三倍核能宣言》(由法国等22个国家共同发起,核心目标是到2050年将全球核能装机增至2020年的三倍)。第二次石油危机期间,日本汽车凭借其省油车型热销美国,当前中国新能源正以全产业链优势获得全球青睐。



能源价格如果长期高企将对全球消费造成抑制,可能影响我国外需。我们认为,我国出口将受到正反两方面的影响:一方面,我国受益于以煤炭为主体的能源结构,新能源、水电占比同样较高,叠加煤化工成本和原料供给优势,生产制造成本将大幅低于其它东亚、东南亚、欧洲等经济体,高通胀压力下全球消费力将优先流向低成本的“中国制造”,中国制造业也有望在高通胀环境下获取更多利润(参考第二次石油危机期间日股表现);另一方面,如果能源价格的飙升后持续维持高位,对全球消费需求造成严重抑制,中国的外需也会收到一定的冲击。
A股重思考:当前位置和后续方向
在3月1日的策略周思考《地缘升温,资产重估》中,我们率先提示市场由上行期转向震荡阶段。3月以来,上证综指和万得全A分别下跌4.94和6.78%。本周五,上证综指跌破4000点,万得全A也跌破半年线,后续A股何时将迎来反弹?如何判断当前指数点位高低和后续方向?
短期视角:市场情绪降温,向下寻找支撑
受外部地缘政治风险影响,我们构建并持续跟踪的投资者情绪指数本周再度下滑,跌出高涨区降至70附近。在牛市环境中,情绪指数跌至70往往意味着较好的左侧买入机会,不过当前的情况有所不同,万得全A指数已经跌破了半年线,这意味着市场震荡行情获得确认,70可能并非情绪指数的阶段性低点。考虑到情绪指数的快速下滑和美以伊战争持续升级的风险,预计指数将进一步向下寻找支撑,建议短期控制仓位、多看少动,等待反弹时点。


长期视角:多数宽基指数处于估值高位,权益资产性价比偏低
在全球地缘政治环境、通胀预期和政策利率预期出现重大变化的当下,我们需要对目前市场所处位置、权益资产性价比、指数后续方向进行重新思考。首先,从估值水平来看,多数宽基指数均处于估值高位,万得全A的PE(TTM)和PB近8年分位数分别达到91%和74%,沪深300、中证500、中证1000等指数PE(TTM)近8年分位数大多都超过了80%。从估值分位数视角看,当前A股并不便宜。

引入未来两年业绩增长预期G和市盈率PE(TTM),以PE-G视角进行观察,可以看到各主要宽基指数之间估值-增速匹配情况。目前代表大盘价值的上证50和代表小微盘的国证2000、中证1000估值偏贵,而创业板指的估值-业绩匹配度最好,性价比较高。

其次,中长期择时我们曾给出一个较为有效的指标AIAE(详见策略专题《什么是AIAE——中长期A股择时指标的构建与应用》)。该指标最新一次更新在今年1月底,数据更新至去年12月底(万得全A点位与当前相近)。我们计算出的AIAE(修正)在去年下半年大幅上升,即投资者对权益资产的配置比例较高,这削弱了权益资产未来三年的回报预期。我们的模型显示,以去年年底为基准,未来三年万得全A年化回报率预期为-2.47%。以AIAE指标修正的ERP模型(股权隐含风险溢价模型)也在去年年底降至偏低水平,经历年初两月的上涨后ERP可能已在2月底接近下沿。另外,AIAE指标预测的万得全A指数趋势也显示,当前市场点位已经明显超出模型预估,市场上涨动能或已透支。因此,从长视角,市场或将面临一段较长的震荡盘整期。


后市展望:从涨估值到赚业绩的转型阵痛
展望后市,A股牛市还能继续吗?我们认为在阶段性的震荡盘整之后,A股牛市有望继续,但牛市核心逻辑将会转变。在此前年度策略展望等多篇策略报告中,我们曾指出,924行情以来的本轮牛市“以政策转向为起点,以流动性改善为核心,同时受到科技产业景气突破、中美博弈态势变化和全球资产配置调整等多方面因素共同作用。”流动性改善始终是本轮牛市的核心驱动力,全球流动性宽松格局深化、弱美元趋势持续是其中关键外部因素。当前,由于美以伊战争的爆发和持续升级,弱美元假设面临挑战,高油价环境下美联储降息预期大幅转变,因此,此前持续驱动本轮牛市的核心动能遭遇削弱。

虽然流动性推动的估值逻辑面临挑战,但正如我们此前在年度策略展望中指出的,牛市下半场,市场将从涨估值转向涨业绩(消化估值)。如果业绩增长预期仍然良好,A股牛市就有望持续。不过在增长预期确认之前,市场将面临从涨估值到赚业绩的转型阵痛期。从今年开年两月主要宏观经济指标来看,出口强势、物价回升、财政前置发力、社零消费超预期,一季度有望迎来“开门红”。不过前两月数据受春节假期等因素影响较大,市场仍然关注开工季之后物价回升和需求改善情况。全球能源危机背景下,前文分析的出口成本优势和全球需求抑制正反影响交织,可能对经济的回升带来一定的不确定性。后续可进一步关注外需变化和政策发力情况。我们认为虽然短期全球经济不确定性上升,但从长期来看中国迎来战略机遇期,凭借“煤炭+新能源”的双支柱能源底座,中国能源产业、制造业和人民币资产都有望受益(详见上周策略周观察《中东局势影响深远,中国迎来战略机遇》)。


行业再布局:应对全球变局的三条思路
全球能源价格大幅上涨,消费受到抑制的背景下,哪些行业可能明显受损?可能有下面三个方向:
高估值板块:在前期牛市中受到流动性宽松驱动而估值高企的板块,在流动性转向的潜在风险下可能面临资金流出的压力,重点关注近十年市盈率百分位超过70%,且近一周2026年盈利预测明显下滑的行业。高能耗(油耗)行业:在石油天然气价格上涨甚至面临短缺的背景下,高能耗行业如金属冶炼、建材等,对油价敏感的航空、汽车(燃油车)等,以原油为原材料的石油化工、橡胶塑料等,均面临成本冲击。需求抑制成本上行行业:受到下游消费需求抑制和上游成本上升冲击的行业有:非必需消费如服装、文体娱乐用品等,中游制造业如汽车制造、设备制造等。
全球变局下,哪些行业板块有望表现较好,我们同样可以按照三条思路布局:受益于霍尔木兹海峡封闭和长期高油价的行业
煤化工与全球性的油气供给困难不同的是,我国煤炭供给充足,煤化工通过煤制油、煤制气实现能源替代,在油气进口受阻时可提供应急保障,原油供给端的不确定性将长期支撑油气价格中枢上移,显著拉大煤化工相较油头工艺的成本优势,煤炭作为能源与化工上游核心原料,直接受益于能源价格上行,盈利确定性突出。
新能源、储能、核电、电网中国在光伏、风电、电动汽车、储能等领域已形成全产业链优势,在新型电力系统建设方面也走在世界前列。欧洲在经历俄乌冲突后,对中东油气依赖度显著提升,此次美伊冲突直接暴露其能源脆弱性,推动各国从多元化油气来源,转向全面拥抱可再生能源。英国自2026年4月1日起取消对中国33类海上风电核心部件的进口关税,德国也向中国风电企业开放市场,这为中国新能源装备出口创造了历史性机遇。新能源转型必然同时带动储能、核电、电网等配套建设。根据国家发改委、国家能源局印发的《新型储能规模化建设专项行动方案(2025—2027年)》,计划2027年全国新型储能装机规模达到1.8亿千瓦上。3月10日中国宣布加入《三倍核能宣言》,目标到2050年将全球核能装机容量增至2020年的三倍。
电网系统是能源安全的输送血脉,国家电网在“十五五”期间预计完成固定资产投资约4万亿元,较“十四五”期间增长40%,创下电网建设史上最大规模投资纪录,此次巨额投资聚焦特高压、智能电网两大核心领域,同步叠加电力市场化改革深化与新型储能规模化推进,为我国新型电力系统建设注入强劲动力。

现金流稳定的防御性品种煤炭随着油气价格中枢的长期上移,煤炭板块或将迎来价值重估。一方面,煤化工利润扩张和“以煤代油”的逻辑下,煤炭需求有望获得大幅改善。另一方面,煤炭受制于产能周期和供给刚性,为煤炭供需紧平衡形成内生支撑。供需共振有望推动煤炭迎来量价齐升。虽然长协价机制平抑了煤价的向上暴涨弹性,但也封杀了大幅下跌的空间,增强了煤企业绩的可预测性与稳定性。在市场波动的环境下有望提供稳定的现金流和较好的防御性。目前煤炭板块股息率差位于近十年61%分位,处于偏高水平。
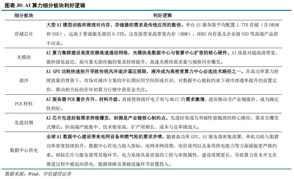
水电以水电为代表的公用事业板块,一方面以稳定的现金流和较低的历史波动率为资金提供防御避险的选择,另一方面也受益于全球HALO交易,实物资产重估的逻辑。特别是水电和绿电行业不受燃料价格上涨带来的成本上行压力,业绩稳定、确定性较高。易被错杀的确定性成长AI涨价链、缺电链从海外产业链与云厂商指引看,AI算力相关资本开支仍处于加速兑现阶段。以Meta为例复盘头部公司资本开支指引,2025年三季报发布已经连续9次上调指引,上调近400亿美元。26年预期全年大幅上调,同比上升近60%。Meta占比约19%,按照1350亿美元测算,则四巨头全年Capex约7105亿美元(yoy+92.85%)。

2026年AI算力基建体量巨大,巨额消耗上游材料,将引发整个产业链的供不应求及涨价,利好存储芯片、光模块、液冷、PCB材料(玻纤电子布、MLCC)、先进封测,数据中心供电(电网设备、燃气轮机)等。不过,随着市场情绪降温,部分资金转向防御品种,AI算力等确定性成长板块易在资金调仓过程中被错杀,建议关注板块波动和其中错杀的机会。


(1)内需支持政策效果低于预期。如果后续国内地产销售、投资等数据迟迟难以恢复,通胀持续低迷,消费未出现明显提振,企业盈利增速持续下滑,经济复苏最终证伪,那么整体市场走势将会承压,过于乐观的定价预期将会面临修正。
(2)中美战略博弈加剧风险。警惕中美战略博弈领域扩散、程度加剧的风险。例如战略博弈从贸易扩散到科技、关键资源、金融、航运、物流、军事等多个领域,出现全方位战略冲突,这可能影响正常的经济活动,同时对权益市场造成冲击。
(3)美股市场波动超预期。若美国经济超预期恶化,或美联储宽松力度不及预期,可能导致美股市场出现较大波动,届时也将对国内市场情绪和风险偏好造成外溢影响。
夏凡捷:投资策略团队资深策略分析师,本硕毕业于武汉大学金融工程专业,曾任安信证券高级策略分析师,长期从事市场策略、专题研究和资产配置方面的工作。新财富、水晶球、金牛奖策略分析师,Wind金牌分析师。
证券研究报告名称:《重思考,再布局——中信建投策略周思考》
对外发布时间:2026年3月22日
报告发布机构:中信建投证券股份有限公司
本报告分析师:
夏凡捷 SAC 编号:S1440521120005
近期热门视频 ]article_adlist-->更多精彩视频,尽在中信建投证券研究视频号,欢迎关注~ ]article_adlist-->
重要提示及免责声明
重要提示:
通过本订阅号发布的观点和信息仅供中信建投证券股份有限公司(下称“中信建投”)客户中符合《证券期货投资者适当性管理办法》规定的机构类专业投资者参考。因本订阅号暂时无法设置访问限制,若您并非中信建投客户中的机构类专业投资者,为控制投资风险,请您请取消关注,请勿订阅、接收或使用本订阅号中的任何信息。对由此给您造成的不便表示诚挚歉意,感谢您的理解与配合!
]article_adlist-->免责声明:本订阅号(微信号:中信建投证券研究)为中信建投证券股份有限公司(下称“中信建投”)研究发展部依法设立、独立运营的唯一官方订阅号。
本订阅号所载内容仅面向符合《证券期货投资者适当性管理办法》规定的机构类专业投资者。中信建投不因任何订阅或接收本订阅号内容的行为而将订阅人视为中信建投的客户。
本订阅号不是中信建投研究报告的发布平台,所载内容均来自于中信建投已正式发布的研究报告或对报告进行的跟踪与解读,订阅者若使用所载资料,有可能会因缺乏对完整报告的了解而对其中关键假设、评级、目标价等内容产生误解。提请订阅者参阅中信建投已发布的完整证券研究报告,仔细阅读其所附各项声明、信息披露事项及风险提示,关注相关的分析、预测能够成立的关键假设条件,关注投资评级和证券目标价格的预测时间周期,并准确理解投资评级的含义。
中信建投对本订阅号所载资料的准确性、可靠性、时效性及完整性不作任何明示或暗示的保证。本订阅号中资料、意见等仅代表来源证券研究报告发布当日的判断,相关研究观点可依据中信建投后续发布的证券研究报告在不发布通知的情形下作出更改。中信建投的销售人员、交易人员以及其他专业人士可能会依据不同假设和标准、采用不同的分析方法而口头或书面发表与本订阅号中资料意见不一致的市场评论和/或观点。
本订阅号发布的内容并非投资决策服务,在任何情形下都不构成对接收本订阅号内容受众的任何投资建议。订阅者应当充分了解各类投资风险,根据自身情况自主做出投资决策并自行承担投资风险。订阅者根据本订阅号内容做出的任何决策与中信建投或相关作者无关。
本订阅号发布的内容仅为中信建投所有。未经中信建投事先书面许可,任何机构和/或个人不得以任何形式转发、翻版、复制、发布或引用本订阅号发布的全部或部分内容,亦不得从未经中信建投书面授权的任何机构、个人或其运营的媒体平台接收、翻版、复制或引用本订阅号发布的全部或部分内容。版权所有,违者必究。
]article_adlist-->
海量资讯、精准解读,尽在新浪财经APP
道正网配资提示:文章来自网络,不代表本站观点。